Содержание проекта
Вкладка Android содержит две основные папки: app и Gradle Scripts. Первая папка app является отдельным модулем для приложения и содержит все необходимые файлы приложения — код, ресурсы картинок и т.п. Вторая папка служит для различных настроек, управления проектом и многих других вещей.
Сейчас нас должна интересовать папка app. Раскройте её. В ней находятся папки: manifest, java, res.
manifests
Папка manifests (раньше была в единственном числе) содержит единственный файл манифеста AndroidManifest.xml. В этом файле должны быть объявлены все активности, службы, приёмники и контент-провайдеры приложения. Также он должен содержать требуемые приложению разрешения. Например, если приложению требуется доступ к сети, это должно быть определено здесь. «AndroidManifest.xml» можно рассматривать, как описание для развёртывания Android-приложения.
Более подробно о структуре манифеста читайте в дополнительной статье Файл AndroidManifest.xml
java
Папка java содержит три подпапки — одну рабочую и два для тестов. Рабочая папка имеет название вашего пакета и содержит файлы классов. Сейчас там один класс MainActivity. Папки для тестов можете не трогать. Если вы знаете, как работают пакеты в Java, то можете создавать новые папки и подпапки.
res
Папка res содержит файлы ресурсов, разбитых на отдельные подпапки. В режиме Android выводятся виртуальные папки, если вы посмотрите на реальное содержимое на диске компьютера, то структура будет немного иной. Чтобы увидеть реальную структуру, не обязательно открывать Проводник (Windows) и искать там свой проект, можно просто переключиться в режим Project.
- drawable — в этих папках хранят графические ресурсы — картинки и xml-файлы, описывающие цвет и фигуры. В реальности на диске находятся папки drawable, drawable-anydpi, drawable-hdpi, drawable-mdpi, drawable-v24, drawable-xhdpi, drawable-xxhdpi. Состав папок менялся в каждой версии студии, сейчас там вообще две папки drawable и drawable-v24
- layout — в данной папке содержатся xml-файлы, описывающие внешний вид форм и различных элементов форм. После создания проекта там уже имеется файл activity_main.xml, который отвечает за внешний вид главного окна приложения.
- mipmap — здесь хранят значки приложения под разные разрешения экрана. В реальности это папки mipmap-anydpi-v26, mipmap-hdpi, mipmap-mdpi, mipmap-xhdpi, mipmap-xxhdpi, mipmap-xxxhdpi
-
values — тут размещаются строковые ресурсы, ресурсы цветов, тем, стилей и измерений, которые мы можем использовать в нашем проекте. Здесь вы можете видеть файлы colors.xml, strings.xml,
styles.xmlи папку themes с двумя файлами themes.xml для светлой и тёмной темы приложения. В старых проектах был ещё файл dimens.xml, сейчас от него отказались
Со временем вы будет свободно ориентироваться в этих папках, пока не забивайте себе голову.
Сразу покажу приём, который вам пригодится в дальнейшем при обновлении библиотек. Откройте файл build.gradle, который относится к модулю.

Там будут подсвечены несколько строк у библиотек, у которых доступны обновления.

При подведении мыши появится подсказка, что библиотека устарела. Выбираем пункт для обновления Change to …. Повторяйте эти шаги для других библиотек при необходимости.

Затем нажмите ссылку синхронизации Sync Now в верхнем правом углу студии.

Данным способом вы потом будете неоднократно пользоваться в своих проектах, когда библиотеки будут устаревать. Студия сама определит, что пора обновиться (это относится не ко всем библиотекам, некоторые нужно проверять вручную).
Используйте новый виджет малого календаря.
К сожалению, для многих пользователей iOS 14 квадратный виджет календаря показывает только текущий день и любые события, а не полный календарный месяц, который может отображаться только в более крупном виджете 2×4.

Новый виджет календаря 2×2 (слева) по сравнению с оригинальным виджетом 2×2
Это всегда было похоже на плохое использование пространства для виджетов, но, к счастью, iOS 15 добавляет новый виджет 2×2, который отображает полный календарный месяц с выделенным текущим днем. Еще одно связанное изменение: теперь вы можете сделать календарь настраиваемым цветом с помощью палитры цветов в дополнение к семи вариантам цвета по умолчанию, которые предлагает приложение «Календарь».
Лучшее бесплатное программное обеспечение для проектирования печатных плат 2020
На рынке также есть несколько вариантов бесплатного и хорошо принятого программного обеспечения.
Фактически, некоторые из них бесплатны, потому что они представляют собой маркетинговые инструменты, которые служат для того, чтобы приблизить пользователей к PCI, которые предоставляются производителями печатных плат или электронных компонентов, обычно в Северной Америке.
В результате эти компании уже помещают пользователей в свою воронку продаж.
Хотя эта практика не так распространена во многих странах, ничто не мешает использовать это программное обеспечение, поскольку покупка лицензии не всегда доступна для всех пользователей.
Однако всегда важно проверять ограничения этих лучших программ для проектирования печатных плат 2020, потому что очень часто можно получить проекты в программном обеспечении, бесплатная версия которого не генерирует необходимые файлы gerber, dxf, excellon, sieb mayer и т. Д
для изготовления табличек, а значит, во многих случаях все работы по созданию макета можно выполнить только при покупке лицензионной (платной) версии.
Завершив анализ, проверьте ниже 10 лучших и наиболее часто используемых программ EDA:
- 10-я DesignSparkPCB
- 9-я EasyEDA
- 8-я ExpressPCB
- 7-я Fritzing
- 5-я FreePCB
- 6-й отрыв
- 4-й Кикад
- Программное обеспечение 3rd Eagle
- 2-е программное обеспечение Proteus
- Первое программное обеспечение Altium
Если программного обеспечения, которое вы регулярно используете, нет в этом списке, не волнуйтесь.
Технические различия между ними уменьшаются с каждой новой версией, и независимо от программы, при правильном использовании вы всегда сможете получить отличные результаты при изготовлении своей печатной платы.
Прокомментируйте здесь, какое программное обеспечение вы используете для создания макетов, и каковы их положительные и отрицательные стороны, потому что в следующих постах мы поговорим о деталях некоторых из этого программного обеспечения EDA!
Другие инструменты
SmartDraw – Инструмент для дизайн диаграмм и различных схем, разработанных SmartDraw LLC, которая разрабатывает высококачественные инструменты САПР. это бесплатные version стремится использовать инструмент, продвигая платную версию.
ДНЕЙ – Это программного обеспечения. для рисования схем, в том числе блок-схем, а также электронных схем (цифровая логика, схемы CMOS, аналоговые схемы).
Наиболее распространенные и традиционные компоненты доступны в электронной схеме, однако это указано для более простых схем или даже для новичков в мире электроники. Он имеет лицензию GPL с версиями, доступными для Windows, Mac OS X и Linux.
А в случае сомнений не стесняйтесь обращаться к PCBМай команда! Мы готовы помочь вам с вашими сомнениями и предоставить вам всю конкретную информацию для каждого случая.
Установка сторонних приложений на Oculus Quest 2
Этот шаг нужен вам, если вы хотите ставить приложения из альтернативных магазинов типа СайдКвеста. Изначально этот пункт шел раньше, чем пункт про Virtual Desktop, так как, его нужно было патчить с помощью Сайдквеста, но, теперь это уже не нужно. Однако, в Сайдквесте ведь не только тот патч был, но и есть другие интересные штуки, так что, в любом случае оно может вам пригодиться..
Итак, что нужно сделать.
- Сначала, залогинившись на сайте Oculus вашим ФБ акаунтом, регистрируем свою организацию, вот тут. Придумайте какое-то уникальное название, примите правила использования и нажмите «Готово».
- Скачайте СайдКвест и установите его на свой ПК.
-
В мобильном приложении Oculus выберете ваш шлем в настройках и активируйте в нем «режим разработчика»:
- После этого перезагружаем шлем долгим нажатием клавиши включения.
- При запущенном СайдКвесте подключите шлем к ПК с помощью кабеля, после этого дайте внутри шлема разрешение на подключение к ПК (там будет два запроса!).
-
Если всё верно, то в левом верхнем углу Сайдквеста вы увидите зеленую иконку:
- Теперь вы можете ставить всё, что есть в магазине Сайдквеста на ваш шлем.
- При первом запуске приложений в шлеме вам сообщат, что они из неизвестных источников и нужно будет дать согласие на их работу.
-
Найти установленные приложения можно тут:
- Удалять эти приложения можно прямо со шлема, нажав на три точки рядом с их названием.
Там еще есть шаг с установкой Oculus ADB Drivers, но, как я понимаю, теперь СайдКвест ставит их сам, т.к. у меня заработало без них, да и ТиТ в видео о них тоже не говорит. Да, снова гайд от ТиТ VR, вы ж не думали, что я буду свои записывать)
Your Browser does not support Iframes.
Бонус: работа SideQuest по беспроводу
После того, как вы настроили SideQuest по проводу, можете проделать вот это:
Your Browser does not support Iframes.
Если кратко: логинимся в SideQuest в шлеме, подключаем кабелем к ПК и в приложении жмем кнопку беспроводного коннекта. После этого шлем должен переподключиться и работать по вайфаю. Минус данного метода — всегда нужно держать SideQuest запущенным на ПК, иначе всю эту настройку делать по новой.
7: 123DCircuits
123D Circuits включает в себя целый перечень полезных возможностей для создания электросхем. После единоразовой регистрации на сайте (при последующих входах нужно будет вносить данные учетной записи) пользователь может выбирать между разными опциями: создание нового проекта, добавление элементов или импорт цепей из программы Eagle. Размеры плат тоже предоставляются на выбор, кроме того, поддерживается свободное размещение текста и метод шелкографии.
Основная особенность 123D Circuits – это копирование платформы Arduino, поддержка плат ввода/вывода и возможность корректировки кода программы из браузера в видимом режиме.
Моделируются электросхемы в редакторе при помощи набрасывания проводов и нужных элементов на макетную плату, после этого они подключаются к виртуальному процессору. Кроме того, в программе всегда можно проводить диагностику, анализ и интерактивную имитацию работы цепи в реальности.
Библиотека элементов сейчас совсем небольшая, доступны образцы только главных элементов: электронный элемент с 2 электродами, светоизлучающий диод, двухполюсник с малой проводимостью, индуктивность, сопротивление, транзистор, кнопка, потенциометр, DC-мотор, мультиметр и некоторые другие. При этом мощный и одновременно простой редактор позволяет добавлять новые радиокомпоненты, которые требуются в проекте.
Работа с виртуальной средой начинается сразу после внесения необходимых личных данных на сайте. В разделе Help можно найти ответы на все вопросы, которые касаются работы с этим продуктом. Бесплатная версия системы предлагает большое количество схем (т. е. доступных любому пользователю).
Веб-приложение не предъявляет особых требований к гаджетам пользователей. Достаточно бесперебойного соединения с интернетом на высокой скорости. Несмотря на то что программа 123D Circuits рекомендована для создания электрических цепей устройств среднего и высокого уровней сложности, некоторые этапы работы (в частности создание нового проекта, симуляция и анализ) занимают длительное время.
KiCad
Бесплатная кроссплатформенная система с русским интерфейсом для создания электрических схем и печатных плат. KiCad включает в себя набор программ для автоматизации разработки электронных устройств (Electronic Design Automation — EDA). Работа в системе ведется полностью через графический интерфейс. Вы перетаскиваете в рабочую область необходимые элементы, добавляете связи между ними, делаете подписи к ним. Отличительной особенностью является поддержка 3D визуализации проекта печатной платы (Рисунок 6).
| Рисунок 6. | KiCad — бесплатная кроссплатформенная система с русским интерфейсом для создания электрических схем и печатных плат. |
KiCad состоит из следующих компонентов: Eeschema — редактор электрических схем; Pcbnew — редактор печатных плат (включает в себя еще просмотровщик объемных изображений печатных плат); Gerbview — просмотровщик фотошаблонов; Cvpcb — выбор посадочных мест для компонентов, использованных на схеме; Kicad — менеджер проектов.
Регистрация на Фейсбуке*
Первое, что нужно сделать — зарегистрироваться на Фб, т.к. для работы Oculus Quest 2 вам понадобится уже именно аккаунт ФБ, а не Oculus.
Я не буду описывать процесс регистрации (там всё просто), но, от себя добавлю, что в идеале стоит вводить свои реальные данные и фотку, т.к. есть вероятность, что ваш новый акаунт могут принять за бота и забанить. Далее, в настройках приватности Oculus вы сможете скрыть свои настоящие фамилию и имя и отображать для других игроков только свой ник.
К тому же, возможно, потом вы что-то захотите купить в магазине Oculus (а вы захотите купить Virtual Desktop как минимум) и вам нужно будет привязывать карту, и тут снова хорошо бы, чтобы эти данные совпадали с вашими введенными данными на ФБ. Да и доказать, что вы реальный человек, будет проще. У меня был старый десятилетний акаунт и даже полтинник друзей там висит, пока бан не прилетал.
Если у вас уже есть аккаунт Oculus — вы можете привязать туда профиль ФБ, сделать это можно тут, в приложении с ПК или на сайте Окулуса, в разделе настроек (внизу слева):

Добавляем акаунт ФБ в Oculus
Тут надо понимать, что добавление акаунта ФБ в Oculus это еще не связывание. Связать их вам предложат позже, точнее, не связать, а целиком перейти на акаунт от ФБ (тут без вариантов). Мне предложили, когда я зашел на сайт Oculus, вам может выскочить табличка в приложении на ПК или при входе на сайт, вобщем, ее точно не пропустите.
То, что вы должны знать
Веб-приложения против нативных приложений
Платформы No-code можно разделить на две группы. Обе они будут функционировать совершенно по-разному. Первая группа помогает пользователям в разработке веб-приложений (или веб-приложений). Эти приложения доступны через браузер (Chrome, Safari и т.д.). Таким образом, пользователи могут получить доступ к ним с любого устройства без загрузки и установки какого-либо программного обеспечения. Вторая группа позволяет пользователям создавать нативные приложения (мобильные приложения, загружаемые из Apple App Store или Play Store). Поэтому для доступа к ним и их использования пользователям потребуется мобильное или планшетное устройство. У веб-приложений и мобильных приложений есть свои плюсы и минусы. Вам необходимо провести исследование, чтобы определить, что лучше для вашего бизнеса.
Общие критерии
Ниже приведены критерии для лучших разработчиков приложений без кода.
- Предварительные навыки кодирования и разработки программного обеспечения (веб-разработка, iOS, Android) не требуются.
- Позволяют пользователям создавать полнофункциональные, многоцелевые, профессионально выглядящие веб-приложения или приложения для нативных пользователей.
- Безболезненное использование
- Предлагайте достаточное количество инструментов и функций для создания отличного приложения
- Отличное соотношение цены и качества + доступность для малого и среднего бизнеса
- Получать преимущественно положительные отзывы от реальных пользователей
- Мой личный опыт работы с платформой для создания приложений, соответствующими функциями и поддержкой клиентов (если таковая имеется) должен быть положительным.
Лучший общий бесплатный дизайн PCB: DesignSpark PCB
Что нам нравится
-
Очень мало ограничений.
-
Много онлайн уроков и форумов.
Что нам не нравится
-
Потребляет тонну системных ресурсов.
-
Нет симуляции.
DesignSpark PCB — это бесплатный пакет EDA, предлагаемый RS Components. Он имеет ограничение по размеру платы в 1 кв. М (1550 кв. Дюймов) и не имеет ограничений по количеству выводов, слоям или типам вывода. DesignSpark PCB включает в себя захват схемы, компоновку печатной платы, автоматическое позиционирование, моделирование схем, калькуляторы проектирования, отслеживание спецификации (спецификации), мастер создания компонентов и просмотр 3D. Библиотеки компонентов Eagle, файлы дизайна и принципиальные схемы могут быть импортированы. DesignSpark PCB выводит все необходимые файлы от производителей печатных плат.
GEDA
Первая версия GEDA датируется 1998 годом. Она была аналогом KiCad на заре создания программного обеспечения EDA с открытым исходным кодом, хотя в последнее время она потеряла свои позиции с точки зрения потребительской популярности. Тем не менее, он сохраняет прочную базу пользователей с рядом отличительных особенностей, которые особенно нравятся энтузиастам электроники.
GEDA состоит из более чем 10 отдельных программ, включая специализированные инструменты (например, для аналогового и цифрового моделирования) в дополнение к обычным функциям схем и компоновки. Этот подход с использованием набора инструментов позволяет более опытным пользователям планировать свой рабочий процесс проектирования.
TinyCAD
Бесплатная система проектирования профессиональных электронных схем TinyCAD позиционируется как рядовое приложение для черчения и редактирования двумерных иерархических электронных схем самой разной степени сложности (Рисунок 3). Достаточно обширная библиотека компонентов, поддержка экспорта и импорта проектов, совместная работа со средой проектирования печатных плат FreePCB и симулятором LTspice делают TinyCAD достаточно мощной бесплатной системой для сквозного проектирования, способной составить конкуренцию коммерческим продуктам.
| Рисунок 3. | TinyCAD — система проектирования электронных схем. |
Какую платформу можно использовать для создания NFT?
Выбор платформы для создания NFT зависит от выбора блокчейна, который вы хотите использовать. Большинство протоколов BSC создают ваш NFT в виде токена BEP-721, поэтому технически они будут одинаковыми, какой бы блокчейн вы ни выбрали.
Если после этого вы захотите быстро обменять свой токен, вероятно, лучше выбрать платформу со знакомым вам маркетплейсом. В этом случае вам не нужно будет после создания NFT переносить его в другое место.
Для удобства мы рекомендуем , Juggerworld и . У всех этих проектов BSC простой интерфейс и низкая комиссия за создание NFT. У BakerySwap крупнейший NFT-маркетплейс, что делает его отличным выбором для всех, кто хотел бы продать свои NFT после создания. В Treasureland есть возможность бесплатного создания NFT. Если вы хотите использовать сеть Ethereum, то рассмотрите два самых популярных варианта: Opensea или Rarible.
Орел:
Самым популярным и распространенным программным обеспечением САПР для проектирования печатных плат является EAGLE. EAGLE — это простой в применении графический редактор макетов. Это программное обеспечение было разработано CADSoft Computer в 2016 году, сегодня EAGLE закупает и обслуживает AUTODESK.
EAGLE имеет очень простой, эффективный и легкий интерфейс и предоставляет библиотеку, содержащую большое количество электрических и электронных компонентов. Это основная причина того, что EAGLE является самым популярным программным обеспечением для проектирования печатных плат среди педагогов, любителей и профессионалов. EAGLE можно установить на платформах Windows, Linux и MAC. Помимо всего прочего, бесплатная версия этого программного обеспечения доступна для загрузки на сайте AUTODESK.
У Орла два редактора; Редактор схем и редактор топологии плат. Редактор схем используется для добавления всех компонентов и подключения в соответствии с требованиями схемы. Этот файл схемы имеет уникальные функции, такие как модульный проектный блок, многолистовая схема, электронная проверка правил и синхронизация проекта в реальном времени. После этого схема напрямую преобразуется в редактор компоновки печатных плат, в котором мы можем настроить компоненты в соответствии с меньшей сложностью. Этот редактор компоновки печатной платы также имеет некоторые полезные функции, такие как инструменты выравнивания, предотвращение препятствий, механизм маршрутизации. Эти функции доступны в бесплатной версии.
Когда вы устанавливаете бесплатную версию EAGLE и открываете ее, первая страница представляет собой панель управления, как показано на рисунке ниже.

Как показано на рисунке выше, даны имя папки и описание этой папки или файла. Во-первых, это документация, которая содержит некоторые учебные документы, а затем у нас есть библиотеки (.lbr), которые содержат большой список электрических компонентов. Если вам когда-нибудь понадобится больше компонентов, их можно быстро загрузить с помощью быстрого поиска Google и добавить в папку библиотеки. Далее идет блок дизайна (.dbl), где вы можете найти некоторые встроенные конструкции для наиболее распространенных схем, которые вы можете напрямую добавить в свой проект. Правила проектирования (.dru) содержат правила для трассы, сверления и окончательной обработки меди с важными примечаниями и информацией. Далее идут программы на языке пользователя(.ulp), который используется для доступа к структуре данных и для создания выходного файла, при необходимости пользователь также может создать свой собственный файл ULP. Далее идут скрипты (.scr), содержащие текстовые файлы с командами орла, и они очень полезны для автоматизации таких задач, как рисование рисунка, изменение ширины дорожки и т. Д. Задания CAM (автоматизированное производство) (.cam) содержат некоторые стандартные CAM-файлы, и последний — это Projects, который содержит список проекта со схемой и файлом макета платы, созданным пользователем.
Вы также можете сделать файл Гербера с помощью орла. Файл Gerber — это универсальный язык для проектирования печатных плат, и это последний этап проектирования печатных плат.
Как выбрать лучшее программное обеспечение для проектирования печатных плат 2020?
Выяснить, какое лучшее программное обеспечение для проектирования печатных плат 2020 года для создания макетов печатных плат или программное обеспечение EDA (Electronic Design Automation, переведено, Electronic Design Automation) — не такая простая задача.
Есть характеристики и особенности, которые могут сделать это программное обеспечение, которое предпочитают многие, не лучшим образом отвечающим потребностям данного проекта.
В общем, у нас есть две основные ссылки, чтобы сделать вывод. Один из них — это то, что наши клиенты рассказывают нам об используемом программном обеспечении.
Некоторые настолько привыкли использовать «предпочитаемую» программу, что видят большие преимущества в ее использовании и начинают давать почти фанатичные отзывы в пользу этой.
Другая ссылка основана на цифрах. Одна из наиболее важных сведений, позволяющих определить, какое программное обеспечение EDA является лучшим и наиболее часто используемым, — это частота, с которой мы получаем проекты от каждого из них.
Мы, производители печатных плат, мы ежедневно получаем десятки проектов, и это позволяет нам проводить такой анализ.
И, если они наиболее часто используются, то, по крайней мере, можно сказать, что у них отличное соотношение затрат и результатов.
Помимо программного обеспечения, указанного в этом рейтинге, существует еще несколько версий и названий, которые были заменены с годами в связи с приобретением компаний и продуктов, в основном Altium.
Поэтому такие имена, как Protel, Tango, P-cad, Autotrax и другие, которые уже были одними из самых популярных, не появятся в этом списке.
Дизайн печатной платы
Включите оповещения о погодных осадках.
Чтобы получать уведомления о погоде в вашем текущем местоположении, вам сначала необходимо разрешить приложению Погода всегда получать доступ к вашему местоположению (Настройки -> Конфиденциальность -> Службы геолокации -> Погода). Затем в приложении Погода коснитесь значка в правом нижнем углу экрана, который выглядит как маркированный список.
Нажмите «Включить уведомления» вверху списка местоположений. Если вы не видите карточку «Оставайтесь сухими», коснитесь круглого значка с многоточием в правом верхнем углу экрана, затем коснитесь «Уведомления» -> «Продолжить» -> «Разрешить» . Наконец, переключите переключатели рядом с местами, для которых вы хотите получать уведомления.
Возможности EasyEDA
- Редактор схем
- Удобный интерфейс с кучей библиотек. Умеет импортировать файлы из LTSpice, Altium Designer и Eagle
- Редактор печатных плат
- Позволяет развести печатную плату из схемы. Возможность экспорта в gerber. Имеет неплохой автороутер
- Spice-симулятор
- Умеет работать с цифровыми, аналоговыми и смешанными сигналами, облачные сервисы обеспечивают быстрое моделирование
- Редактор блок-схем
- Может, кому-нибудь пригодится
- Горячие клавиши
- Множество операций удобно выполнять горячими клавишами, которые можно настроить — всего 64 комбинации
- Экспорт
- Печатные платы — Protel, Kicad, PADS
рисунки — PDF, SVG, PNG
умеет экспортировать схемы и платы в JSON-формат - Импорт
- Altium/ProtelDXP Ascii Schematic/PCB
Eagle схемы, печатные платы и библиотеки
библиотеки и модули Kicad
Spice — модели
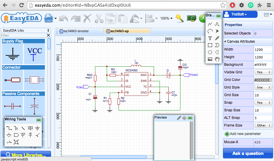
Окно редактора схем выглядит следующим образом:

Центральная область экрана отображает схему или печатную плату. Причем, одновременно можно держать открытыми множество схем/плат — такой возможности
нет даже в Eagle! На панели слева можно выбирать компоненты из библиотеки EasyEDA или своих собственных. Чтобы перенести компонент на схему, надо
кликнуть по нему и курсор мыши примет вид этого компонента. Затем, если кликнуть по схеме, компонент будет помещен в место клика. Также, в левой
панели можно осуществлять навигацию между своими проектами.
Чтобы соединять элементы между собой, есть плавающее окно «Wiring Tools». Окно «Drawing Tools» позволяет добавлять пояснительные надписи, фигуры
и рисунки. А кликнув по элементу можно редактировать его свойства в правой панели.
Этот интересный проект доступен по адресу
http://easyeda.com
После некоторого опыта использования продукта можно сказать, что он вполне юзабелен, хоть и всё ещё сыроват. До тех пор, пока у Eagle CAD были
ограничения на размер платы, имело смысл осваивать EasyEDA привыкая к его особенностям и некритичным багам. Но, после того, как Eagle был
куплен Autodesk-ом и ограничение на максимальный размер платы в бесплатной версии было снято, EasyEDA, как мне кажется, ощутимо утратил свою актуальность.
Разделение приложений в режиме многозадачности.
Разделенный просмотр в iPadOS не нов, но в iOS 15 теперь есть экранное меню для управления им, которое дает пользователям, которые не знают жестов, визуальную подсказку о существовании этой функции. В верхней части приложений, поддерживающих разделенный просмотр, находится небольшой значок с многоточием, при нажатии на который открывается три варианта (слева направо): полноэкранный режим, разделенный вид и слайд .
Нажмите «Разделить вид» или «Сдвинуть», и текущее приложение переместится в сторону, чтобы открыть «Домашний экран», что позволит вам выбрать другое приложение для совместного использования экрана. Когда у вас есть два приложения в режиме Split View, каждое из них будет иметь значок в виде эллипса в верхнем центре окна, чтобы вы могли управлять независимо друг от друга.
Обратите внимание, что некоторые приложения, такие как Почта и Заметки, поддерживают четвертый вариант, называемый Центральным окном, который позволяет вам открывать конкретное электронное письмо или заметку в середине экрана
Нужен ли мне конкретный кошелек для использования NFT?
Все зависит от сети, в которой вы хотите создать свой токен. К счастью, сегодня большинство кошельков поддерживают сети Ethereum и Binance Smart Chain, и между кошельками нет особой разницы. Оба блокчейна являются наиболее популярными для создания NFT.
Здесь важнее всего проверить сеть блокчейна, на базе которой создан ваш токен. Если это токен Ethereum, вам понадобится кошелек, поддерживающий Ethereum. Если Tezos, то вам понадобится кошелек, поддерживающий Tezos.
Для удобства рекомендуем использовать MetaMask или Trust Wallet. Эти два криптокошелька поддерживают множество блокчейнов. Однако вы всегда должны проверять, поддерживает ли ваш кошелек тот конкретный блокчейн, в котором находится ваш токен.
Ключ к Smarthome Bliss: одно приложение

Контролируют ли огни в этой комнате Alexa, Google, Philips, Smart Life или Magic Home?
Помимо голосовой связи, лучший способ управлять своим умным домом — использовать одно приложение. Это особенно верно, если с вашим умным домом взаимодействуют несколько членов семьи. Если каждый всегда догадывается, какое приложение управляет освещением в гостиной, а какое управляет интеллектуальными разъемами, у вас может возникнуть искушение разочароваться.
Еще хуже, когда вам приходится менять редко используемые параметры, такие как процедуры, таймеры или сцены. Если вы не можете вспомнить, какое приложение запирает дверь каждый день, вам нужно покопаться во всех из них по одному.
Однако, если вы управляете каждой функцией всех ваших устройств SmartHome через одно приложение, вы можете устранить все (или большинство) путаницы. После правильной настройки вам понадобятся только другие приложения для обновления прошивки и, иногда, некоторые дополнительные функции.
Создание корпуса
Давайте покажу, как можно сделать корпус для своего устройства. Я начинаю с того, что экспортирую чертеж получившегося корпуса из Autodesk Fusion 360 в графический редактор Paint.net. После чего оформляю. Когда все готово, печатаю получившийся шаблон на прозрачной пленке. Корпус предварительно шкурится наждачной бумагой и обезжиривается. Затем на корпус наклеивается фоторезист – специальный фоточувствительный материал, который применяют, в том числе и при производстве печатных плат.
Подготовка заготовки корпуса и фотошаблона с рисунком
Затем фотошаблон с оснасткой фиксируются на корпусе, и вся конструкция помещается под ультрафиолетовую лампу. Незащищенные участки засвечиваются. После этого незасвеченные участки легко проявляются в растворе с щелочью (к примеру, гидроксид натрия, который есть в составе всем известного средства «Крот»).
Экспонирование рисунка и проявление фоторезиста
Теперь корпус готов к электрохимическому травлению, в процессе которого получится своеобразная гравировка. Нам понадобится какой-нибудь блок питания, я использую USB-зарядку. После чего достаточно поместить заготовку и какой-нибудь металлический предмет в раствор с обычной солью. К заготовке подключаем плюс, а к металлическому предмету – минус. Начинаем процесс травления.
Процесс электрохимического травления
Не забываем периодически проверять и поворачивать заготовку. Лично у меня процесс занимает чуть больше часа. Когда все готово, корпус можно отмыть и перейти к сверловке и фрезеровке. Мне очень нравится, если в процессе возникли небольшие артефакты: перетравленные или наоборот слегка не протравившиеся участки. Это придает устройству больше индивидуальности.
В домашних условиях я использую шуруповерт, а на работе – фрезерный станок. Думаю, что не стоит подробно останавливаться на этом – задача заключается в ровной сверловке отверстий по заранее заданным точкам. Чтобы сверлить боковые стороны, можно использовать дополнительный шаблон, который можно изготовить из чертежа с полной разверткой всех сторон.
Готовый корпус одного из shape mimic
Знакомство с Qt Creator
Что же такое этот Qt Creator? Для тех кто не вкурсе, это среда IDE для разработки кроссплатформенных Qt-приложений. Хотя некоторые программисты и используют её для разработки чистого С/C++ кода, такая практика мне не кажется вполне удачной, потому как существуют и более легковесные решения для разработки среди IDE например такие как Geany и Atom, которые к счастью тоже имеют возможность интеграции с компиляторами, средствами отладки и системой контроля версий.

При запуске Qt Creator дружелюбно предложит рассказать вам о его возможностях. Советую не пропускать этот шаг, если вы пользуетесь им впервые.
Примеры Qt-приложений для Android

Чтож, а теперь настала пора нам запустить какой-нибудь из примеров. Сперва выберем нашу архитектуру из списка
Обратите внимание на выпадающий список над первым примером
Итак, если вы планируете запустить код на вашем Android-устройстве, то вероятно вам нужно выбрать архитектуру armeabi-v7a (она же ARMv7). Если же у вас нет своего устройства, то это не беда, потому как вы можете воспользоваться возможностями эмулятора Android, который по умолчанию имеет архитектуру x86. (Во втором случае оставляем всё как есть.) Подробнее вопросов эмуляции Android-устройств мы коснёмся в следующей статье, так как это совершенно отдельная и большая тема со множеством нюансов, о которых нужно рассказать.
Отлично. Теперь просто кликнем на названии проекта Android Application.
Вы также можете найти этот пример введя его название в строку поиска сверху. Более того вам не обязательно выбирать именно этот пример, вы можете запустить любой другой! Потому как все примеры представленные в списке могут быть скомпилированы для указанной архитектуры Android. В этом сила и прелесть Qt!
Окно справки

Перед нами открылось окно справки. Если вы хотите подробно изучить этот пример, то вы можете воспользоваться справочной информацией. Для каждого примера из списка Qt предоставляет подробное описание. Правда описание представлено только на английском языке, поэтому всем кто плохо знает английский советую всеми способами устранить этот недостаток, потому как по настоящему серьёзная и актуальная информация в сфере программирования пишется как правило на английском. А так это весьма полезная функция, особенно когда имеешь дело с Qt впервые. Мы закрываем справочное окно и переходим к настройке проекта.
Настройка проекта приложения

Qt говорит нам, что он не был полностью сконфигурирован. Нажимаем кнопку Подробнее -> Настроить.
Теперь Qt Creator показывает причину, почему мы не можем сконфигурировать проект.
Параметры Qt Creator

Для того, чтобы это сделать, нужно установить Java Development Kit (JDK), Android Software Development Kit (SDK) и Native Development Kit (NDK) пакеты. Это можно сделать самостоятельно, если вы знаете как это сделать вручную, либо можно воспользоваться удобной подсказкой, которую предоставляет сама среда, что мы и сделаем
Обратите внимание на кнопки загрузки справа (см. скриншот выше, курсор указывает именно на данный вид кнопки)
Эти кнопки выведут нас на странички загрузки каждого из пакетов.
Нам нужно будет возвращаться к окну Параметры после установки каждой из компонент для того, чтобы настроить пути к каждой компоненте вручную, поэтому я советую не закрывать его. Чтобы открыть его снова, вам придётся найти пункт главного меню Инструменты -> Параметры, и кликнуть на элемент Устройства в списке слева, а затем на правой панели открыть вкладку Android.








